Dr Barbaressos Stelios[1], Sgouro Melisidou[2]
ABSTRACT
In this paper we discuss the implications of globalisation on sustainable tourism development.
The ability of tourism to generate foreign exchange revenue, create employment, and absorb unemployment has provided it with a political and social legitimacy. The economic benefits of tourism are however, the results of a fundamental process by which expressions and forms of environmental and cultural capital are traded. Environmental heritage, in terms of natural resources and more intangible aesthetic constructs of landscape and built heritage is clearly recognized as a platform for tourism development. The conflicts over the exploitation, over-usage, and contested use of the environment for tourism purposes will be further pronounced by the introduction of globalisation with its transcontinental flows, patterns of social interaction, and so-called global mass.
The concept of globalisation is examined identifying key positions in favour of, and against sustainable tourism. Basic concepts of sustainability are reviewed as an attempt to outline a critical approach of the potential effective “cooperation“ of sustainable tourism development and the globalisation.
Sustainability implies permanence, so sustainable tourism includes optimum use of resources, minimization of ecological, cultural and social impacts; and maximization of benefits to conservation and local communities.
In conclusion, globalization with its transcontinental flow patterns of global mass has given to the tourism industry free reign to develop throughout the world undermining the environmental and socio-cultural resources of local cultures. We summarize that in a globalised world, the potential dimension to make tourism a form of Sustainable Development, in a few years should be viewed as a part of larger policy framework designed, to be achieved a sustainable society.
Key Words: Globalisation, Sustainable Tourism Development, Sustainability’s Indicators, liberalisation of tourism development
1. INTRODUCTION
The last few decades, tourism phenomenon has developed rapidly. Nowadays tourism is one of the world’s largest industries and one of its fastest growing economic sectors. It has a multitude of impacts, both positive and negative on socio-cultural issues, economic and environment as well.(McCool, Moisey, 2002) Clearly, tourism has become a global financial power, achieving a planetary presence unequalled by many other economic sectors, and as it has grown, have the criticism of its environmental, economic, socio-cultural and political consequences (Cater & Goodall, 1992; McLaren, 1997). Tourism is no longer the benign economic development tool that the boosterism of the past purported it to be.
At nowadays, tourism plays an important role in a globalised world by bringing people and cultures closer together. With increasing accessibility and ease of movement across continents and cultures, the tourism market has expanded to meet the burgeoning number of visitors, and expanded in range to respond to wider interests of travellers. This is manifested in bigger and better accommodation, and the expansion of tourism to lesser known regions of the world. As the range of destinations grows, and people become more discriminating, the urge to find and experience the unique and different and one-of-a-kind, is placing a greater demand on tourist destinations to fulfil these special interests.
Sustainable tourism development meets the needs of the present tourists and host regions while protecting and enhancing the opportunity for the future. It is envisaged as leading to a management of all resources in such a way that economic, social and aesthetic needs can be fulfilled, while maintaining cultural integrity, essential ecological processes, biological diversity and life support systems.(McCool, Moisey,2002)
In this paper, at the first part, we analyse the notions of globalisation, sustainability, and sustainable tourism development in attempting to define these subjects and to understand the meaning and the benefits of compromising them.
The main subject of this paper is the critical analysis of globalisation and its implications to sustainable tourism development which will be provided by reviewing the contribution of tourism in globalisation and the liberalisation of tourism and sustainable tourism development.
The measures and the indicators of monitoring sustainability’s effectiveness, the positive and negative impacts of sustainable tourism will provide the incentives to grow sustainable tourism development and its benefits.
In conclusion the strategies to achieve sustainable tourism development will be analysed to enhance the importance of practicing sustainable tourism development models in a globalised society.
2. CONCEPTS OF GLOBALISATION
Globalisation denotes the expanding scale, growing magnitude, speeding up and deepening impact of transcontinental flows and patterns of social interaction (Mc Grew, 2002). The term relates to the process in which technology, economics, business, communications, and even politics dissolve the barriers of time and space that differentiate people (Eckes, 1999). The notion of globalisation is a source of great controversy, competing theories for dominance.
Proponents of globalisation often tend to associate it with perpetual prosperity and peace. Many even envisage an economic utopia in which money, capital, and skilled employees move rapidly across national borders in response to private sector decisions. According to the “Washington Consensus”, the triumph of market-driven economics is both inevitable and irreversible. American President’s Deputy Secretary of State once wrote in the Time magazine: "I will bet that within the next hundred years, nationhood as we know it will be obsolete; all states will recognize a single, global authority" (Eckes, 1999). By aggressively pressing their vision for an open and unregulated system, zealous proponents of globalisation and deregulation may have successfully ignited nationalistic reactions and traditional appeals of localism, regionalism, and nationalism.
Critics however, are continuing to define their criticisms and disagreement, claiming that globalisation encroaches on national sovereignty, and endangers cultural diversity and environmental and labour standards. Activists and ordinary citizens around the world - particularly in developing countries - question whether communities, cultures, and nations should be subordinated to the sense of an unregulated, market-driven system, or to a system regulated by international authorities (Eckes, 1999). Regarding the Asian financial crisis, critics argued that giving limited attention to the local underlying conditions constitutes a recipe for disaster. Principal international financial institutions including the International Monetary Fund (I.M.F.) reaffirmed this opinion in their annual report, indicating that pushing developing countries to open their economies prematurely to liberalise flows of capital, constitutes “an accident waiting to happen" (Eckes, 1999).
3. DEFINING THE SUSTAINABLE TOURISM
An intertwined overview of several definitions and notional approaches will provide clearly, the conception of sustainability and its aspects which will be analyzed furthermore, in this paper.
Mass Tourism is the model of tourism where the influence of the tourist flow has negative effects to the environment, the economy, the social and the cultural values of the society. Unfortunately nowadays the symptom of the Mass Tourism is very common because of the enormous rise in Tourist Packages sales which Travel Agents use to try to decrease the cost of the tourist package and to increase the beneficial aspects (Holden, 1996).
This phenomenon provides mass economical profits to the wholesalers and at the meantime the natural, cultural and social environment is “hurt” by the massive tourist attack. Where there is no concern for the physical implementations of the tourist flow (Cater, 1995).
A brief indication by Vincent (1991:112-118) of the problems of Mass Tourism follows, to show the extension of the catastrophe and the possible dangers which threaten the ecosystem:
- Environmental pollution effects (air, water, sites, noise).
- The destruction of flora and fauna (disappearance of several species plants and animals).
- Loss of Natural Landscape.
- Degradation of landscape and of historic sites and monuments (aesthetic degradation).
- Effects of congestion (traffic, time and space of tourists on holidays).
- Effects of conflict at the resident population.
- Effects of competition (is bound to occur to the detriment of traditional activities).
A few definitions are quoted to provide a balanced approach for the subject of the notion of sustainability.
Sustainable Tourism, “is the ideal model of Tourism which is able to operate the system, by creating a profitable and ‘healthy’ environment from the Tourism industry, during the time” (Harrison L., 1996:35-41).
Sustainable Development, is the development which “meets the needs of the present without compromising the ability of future generations to meet their own needs” (Eber, 1992:1). Thus some researchers suggest that there may be a symbiotic relation between Tourism and the environment (Mathieson and Wall, 1989:102).
Sustainable Tourism Development, is the complex of the above definitions means “that tourism development is both in volume and in direction of development evolving in such a way that the pressure on the natural environment remains below the level of the carrying capacity for both the present and the future generation”
(Janssen, Kiers, & Nijkamp, 1995:65.). This also indicates the importance of creating and supporting the Sustainable Development of Tourism. The matter of fact is that Tourism relies on conserving the natural environment.
4. DIMENSIONS OF SUSTAINABLE TOURISM DEVELOPMENT
Sustainable Tourism is a phenomenon of the 1990s, however its origins lying in the wider concept of sustainable development (Swarbrooke, 1998). Sustainable tourism operates in harmony with the local environment, community and culture, so it can become create permanently benefits and minimise the negative effects of development. Achieving sustainability depends on a balance of private initiative, economic instruments and regulation, translating global principles into focused local action, and new public-private sector delivery mechanisms. This may bear a new and necessary tourism culture that focuses on the environment as a valid raw subject for sustainable tourism development.
According to the World Tourism Organization (WTO) sustainable tourism development meets the needs of present tourists and hosts regions while protecting and enhancing opportunity for the future. Sustainable tourism development can thus be envisaged as leading to management of all resources in such a way that we can fulfil economic, social, and aesthetic needs while maintaining cultural integrity, essential ecological processes, biological diversity, and life support systems (Murphy, 1994).
The 7 dimensions incorporated within this definition provide an excellent example of the general multi-dimensionality and interdisciplinary concerns. The need for resource management reaffirms that tourism is an economic activity, which must be capable of making a profit in order to survive and benefit the community.
The fulfilment of social obligations, means more than inter-generational equity, it means respect for other livelihoods and customs. Such variety and heritage is a major resource for tourism in a world that is fast becoming homogenized into a global economy.
A major component of environment and culture is their aesthetic appeal. While the focus has often been on international markers, such as world-renowned sites, the aesthetic qualities of regular townscapes and general landscapes should not be overlooked.
These needs should be addressed within ecological parameters to sustain both the physical and human environments. In addition to the real concerns about the natural environment, conservation of cultural legacies should not be ignored. The ecological process needs to be understood so that tourism intrusions will have the minimal impact.
The concern over maintaining our biological diversity is particularly germane to tourism, which thrives on the appeal of different flora and fauna along a distinctive sense of place.
- COMPROMISE GLOBALISATION AND SUSTAINABLE TOURISM
Globalisation with its transcontinental flows, patterns of social interaction, and so, called global mass and has given the tourism industry free reign to develop throughout the world. In fact, tourism has led the globalisation process in the areas of transportation, communications, and financial systems (McLaren, 1999).
The tourism industry has become a major sector for the global economy since the second half of the 20th century and is rapidly growing at a tremendous annual rate. The ability of tourism to generate foreign exchange revenue, create employment, and absorb unemployment has been provided by a political and social legitimacy. Tourism has been promoted as a panacea for "sustainable" development. Its potential to earn billions of dollars easily has resulted in being viewed as a cure for debt-ridden countries. Furthermore, tourism has become a part of multilateral financial institutions' package for financial bailouts for countries in distress (Gonsalves, 2003). Tourism is now being pursued as a serious development strategy for the Developing World.
However, the economic benefits of tourism are: the results of a fundamental process by which expressions and the forms of environmental and cultural capital are traded. On the one hand, environmental capital, in terms of natural resources and more intangible aesthetic constructs of landscape and built heritage is clearly recognized as a platform for tourism development. On the other hand, cultural capital, in its artificial form and mosaic of local cultures, together with its way of life and tradition dimensions, is also recognized to be at the root of tourism phenomenon.
Consequently, conflicts over the exploitation, over-usage and contested use of the environment for tourism purposes have over recent years attracted a great deal of attention.
The rapid expansion of tourism is responsible for adverse environmental and socio-cultural impacts. Although the tourism industry is regarded as being kinder to the environment in general than most other industries, its size and wide spread has created negative environmental impacts, both for the natural environment and the cultural as well. Natural resource depletion and environmental degradation associated with tourism activities undermine the important ecological systems and pose severe problems to many tourism destinations. With globalisation, these threats will be exacerbated. International agreements that open up access to the local tourism industry by travel and tourism international cooperation’s (TNCs) will only speed up exploitation of the natural resources, culture, and way of life of indigenous peoples (Gonsalves, 2003).
Tourism should thus be involved in sustainable development, because it is a resource-based industry, which is dependant on nature’s endowment and society’s heritage. It can be ascertained that sustainable development in tourism is premised on the notion that the economy and the environment - physical as well as socio-cultural, are but two sides of the same coin, in other words, the two are intimately linked.
The continuation of tourism as a dynamic and viable industry is thus dependent upon the adoption of a strategic approach to planning and marketing. The hallmark of such an approach is the inclusion of systematic and structured analysis of broader environmental and socio-economic factors affecting tourism demand as an integral part of planning process (Faulkner, 1994).
5.1. Tourism And Its Contribution To Globalisation
The strengths of the multinational corporations of tourism, the difficulties of direct access to the consumers of the developing economies, the weaknesses of the quality certification systems, the minimization of environmental impact of tourism, the limited satisfaction of the tourist demand, minimise the implementation of a complete sustainable development (CAIRO, Roullet- Cairo, 2001).
Aspects of tourism exemplary nature within the globalisation:
1- History: the economy world of “Braudel” theory
- The centre (the developed economies), the second regions (the developing countries) and the peripheral areas
2- Global markets
- Liberalisation of exchanges world-wide
- The extension of the multinational corporations of the travel and tourism
3- Fall of the Communism
- The collapse of directed tourism of the Comecon
- China’s and Cuban growing economies
4- E-tourism
5- Culture
- Cultural Conservation
- Tourist packages
- The principal source of human migrations
- The ideal consumer: "to be served and satisfied"
- The individualistic corporation of mass
6- Liberal Economical Messianism
- The "Big Turn" of Adam Smith (1762-1766)
- Ricardo and the "friendly relations" between the nations
- Tourism liberalisation
- Tourism a flexible and adaptable sector of exemplary
- The self-regulation for the voluntary certification, 7- American Imperialism,
- United States the country receiver and transmitter, 8- Alternative tourism
- Ecotourism.
- Alternative tourism forms

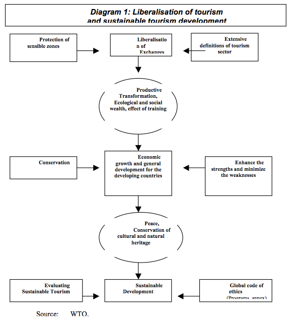
5.2. The project of Liberalisation of tourism and sustainable tourism development by the World Tourism Organisation
The below diagram is a part of a project by WTO which focuses on four points (on the diagram below): Productive Transformation, Economic growth and general development for the developing countries, socio-cultural conservation and Sustainable Development, that are contributing to liberalisation of tourism and sustainable tourism development.
This project asserts that a sector of dynamic tourism is essential to the development of most of the countries, in particular the developing countries, and that it is essential to increase the participation of the developing countries to the world-wide services of trade, and declares objectively the will of "elaborating more before the disposals of the Agreement, in order to assure equitable commercial conditions for the trade and the consumer needs regarding sustainable development" (GATS, 2003).
5.3 The factors of employment, transportation and tourism as a dynamic of development
- Tourism’s contribution to Employment
The rapid expansion of international tourism has led to significant employment creation. For example, the hospitality sector provided around 11.3 million jobs world wide in 1995 and in 20.1 million jobs in 2005. (WTO, 2006) Tourism can generate jobs directly through hotels, restaurants, nightclubs, taxis and souvenir sales, and indirectly through the supply of goods and services needed by tourism – related businesses. According to the WTO tourism supports more than 7% of the works workers.
- Tourism’s contribution to Transportations
The development of vast infrastructures such as roads and other transportation routes goes hand in hand with tourism development. As more tourists seek out hard-to-reach “frontier” destinations, those areas become popularized, and soon private industry takes over. Once an area is targeted for tourism development, the process begins with road building and displacement of the local population. Tourism development can cost the local government and local taxpayers a great deal of money. Developers may want the government to improve the airport, roads and other infrastructure, and possibly to provide tax breaks and other financial advantages, which are costly activities for the governments, but consequently:
- Tourism can induce the local government to make infrastructure improvements such as better roads, airports, marines, and public transport networks to improve the service quality of transportations.
- By developing the infrastructure the quality of life for the residents can be improved, and tourism can be facilitated by investing.
- Tourism can boost incoming revenues from the transportations development
- Tourism’s contribution to development
Diversification in an economy is a sign of health, however if a country or region becomes dependent for its economic survival upon one industry, it can put major stress upon this industry as well as the people involved to perform well. Many countries, especially developing countries with limited ability to explore other resources, have embraced tourism as a way to boost the economy.
Tourism can be a significant, even essential part of the local communities and can be considered as an important factor to development by contributing positively to:
- World peace
- Strengthening communities
- Encouraging civic involvement and pride
- Revaluation of culture and traditions
- Foreign exchange earnings
- Economic revenues
- Employment generation
- Stimulation of infrastructure investment
- Enhance the local economies
- Environmental awareness raising
- Cultural and rural conservation
6. MEASURES OF SUSTAINABILITY
While it is easy to conceptualise about the need for sustainable tourism development, it is more challenging to develop an effective, even practical measurement process. The literature in this subject shows carrying capacity techniques being applied in a variety of circumstances, often clarifying and confirming levels of suspected environment or social stress, but they leave open to discussion what it all signifies and what policy should be undertaken.
A major difficulty is that carrying capacity implies the existence of fixed and determinable limits to development and that if one were to stay below threshold levels no changes or determination will occur. However, it is known for a fact that all changes and modifications to the environment have an incremental effect, so some degree of change must be acknowledged and accounted for at all development stages. This is the philosophy behind the “Limits to Acceptable Change” (LAC) a process of measurement proposed by Stankey.
The LAC system is a framework for establishing acceptable and appropriate resource use with the primary emphasis being the conditions desired rather than the tolerance of a specific site. The process however, is a combined measurement and planning system not a policy.
Both the carrying capacity and LAC processes examine sustainable tourism from the supply side of the host community, but if tourism is to be sustainable it cannot ignore the tourist demand. Thought should be given to the demand implications of sustainable tourism development, specifically the benefits the visitors are seeking and the marketing strategies that can be applied to service both the visitors and the host societies.
Market research should identify which tourism niche is most appropriate from a business and environmental point of view. This kind of marketing analysis and strategy is being practiced in some Canadian national parks, moving away from the traditional promotional and operational focus to one which attempts to manage visitor opportunities and encourage public understanding in order to contribute to the conservation and recreation. The process uses market research to select target markets, especially the most appropriate public and private mix of opportunities and to guide the design of programs, services, and facilities. This however, requires an annual and seasonal monitoring system of visitor patterns and satisfactions to provide a visitor profile and strategy guide to the destination and the individual business members.
7. INDICATORS FOR EVALUATING SUSTAINABILITY’S EFFECTIVENESS
The youngest of all tools of sustainability are those now described as sustainability indicators, the development of which arose from the Rio Summit of 1992 (Lea,1993, (4):120-134). It is now commonly accepted that conventional indicators of ‘well-being’ (such as Gross national product- GNP) give a restricted, partial and one-sided view of development. It is the search for indicators which show linkages between economic social and environmental issues and the power relationships behind them which has given rise to the development of so called sustainability indicators. Thus far, such indicators have been developed as trials and are currently applied only at local authority level.
One important aspect that has been built into these indicators from their inception has been the participation of local community members in their formulation. There is no doubting here the genuine and different attempt to promote such participation as part of the development of sustainability indicators. (Cater, 1995). There is also no doubting that it is precisely this participation which has led to the use of indicators which are much less remote and much more comprehensible to people than are nationally and internationally derived measures such as GNP, gross domestic investment, and the like.
But their acceptance will face an uphill struggle. The measures most frequently used as the level of national economy relate precisely to that: the economy. Other relevant factors are externalised (that is ignored). Moreover, their use is well entrenched and perpetuated by conservative media which accept new ideas with reluctance unless they are forced to do so by a public that has already moved ahead (Lea, 1993; McCool, Moisey, 2002) The need to include the social, cultural, environmental and aesthetic factors which our commercial world and controllers normally externalise has not led to a quick redress for such factors, despite public debate of issue.
|
We summarize with some indicators for achieving and monitoring sustainability aspects in tourism destinations, as are defined by J. Lea. 1. Area protection 2. Visitor management techniques 3. Environmental impact assessment 4. Carrying capacity calculations 5. Consultation/participation techniques 6. Codes of conduct 7. Sustainable indicators |
8. POSITIVE AND NEGATIVE IMPACTS FROM SUSTAINABLE TOURISM DEVELOPMENT
Although the growth of Mass tourism has negative effects on the environment, cultural and social ethics, the balanced growth can bring positive impacts on the above and could be the source of economic integration, not only in a particular destination but for the general society, in all social, cultural, economical and environmental issues (McKercher, 1993, 14(2):131-136).
Briefly, sustainable tourism:
Table 1. Negative and positive impacts of sustainable tourism development
|
Negative Impacts |
Positive impacts |
|
Economic frame |
|
|
Leakage - import - export |
Foreign exchange earnings |
|
Enclave tourism |
Contribution to government revenues |
|
Infrastructure cost |
Employment generation |
|
Increase in prices |
Stimulation of infrastructure investment |
|
Economic dependence of the local community on tourism |
Contribution to local economies |
|
Seasonal character of jobs |
|
|
Socio-cultural frame |
|
|
Change or loss of indigenous identity and values - commodification - standardization - loss of authenticity - adaptation to tourist demands |
Tourism as a form for peace |
|
Culture clashes - economic inequality - irritation due to tourist behaviour - job level friction |
Strengthening communities |
|
Physical influences causing social stress - resource use conflicts - cultural deterioration - conflicts with traditional land-uses |
Facilities developed for tourism can benefit residents |
|
Ethical issues - crime generation - child labour - prostitution and sex tourism |
Revaluation of culture and traditions |
|
|
Tourism encourages civic involvement and pride |
|
Environmental frame |
|
|
Depletion of natural resources - water resources - local resources - land degradation |
Financial contribution - direct financial contributions - contribution to government revenues |
|
Pollution - air pollution and noise - solid waste and littering - sewage - aesthetic pollution |
Improved environment management and planning - cleaner production techniques - pollution prevention and waste minimization techniques |
|
Physical impacts - construction activities and infrastructure development (land deterioration) - deforestation and intensified or unsustainable use of land - trampling on vegetation-soil - anchoring and other marine activities - alteration of ecosystems by tourist activities |
Environmental awareness raising - sustainable consumption |
|
Loss of biological diversity |
Protection and preservation
|
|
Depletion of ozone layer |
Alternative employment (mainly agricultural) |
|
Climate change |
Regulatory measures help offset negative impacts |
Source: W.T.O., 2002.
9. ECONOMIC IMPACTS OF GROWING SUSTAINABLE TOURISM IN A GLOBALISED ECONOMY
Tourism can be considered as a tool for social and economic development, as a method to enhance economic opportunity, not as an end itself. Gale and Cordray’s (1994) investigated the query “What should be sustained?” in a natural resource management context, to which they gave various answers, primarily focusing on various ecosystem characteristics. In this sense, tourism is integrated into boarder economic and development programmes (Hunter, 1995; McCool, 2001) and can be viewed as a method – similar to many definitions of ecotourism- to protect the natural and social capital upon which the industry is built.
By this query, tourism can be viewed as a tool, which at times, may be important to a community and other times not so important. In this sense, there is no any case of protecting cultures for their value to the tourism industry, but because of their value to their people (Robinson, 1999). It may be possible under this view that tourism is not sustained over a long period, but is used as a method to accumulate income and government revenue that can be used later for other development tools. Tourism would be viewed as a part of larger policy framework designed to achieve a sustainable society.
These alternative views of sustainable tourism carry significantly different implications for social economic policy, selection of indicators, public participation and the processes of planning should have encouraged the growth of tourism in private sector. They reflect different perspectives on the concept of sustainability. It seems that it more properly places tourism as a means and not an end to economic development. It allows tourism to be considered as one of the several alternatives that can help a community overcome its weaknesses and preserve its strengths. It views tourism as a tool and not as an end.
According to the World Tourism Organization, 698 million people travelled to a foreign country in 2000, spending more US$ 478 billion. International tourism receipts combined with passenger transport currently total more than US$ 575 billion- making tourism the world's number one export earner, ahead of automotive products, chemicals, petroleum and food (WTTC, 2001). “The sector is growing faster than the economy as a whole. WTTC/ WTO (2002) reports shows that in 1998, the Travel & Tourism economy is expected to generate, directly and indirectly, 11,6% of GDP (Gross Domestic Product) and nearly 231 million jobs in the world-wide economy. These figures are forecast to grow to 12,5% and 328 million respectively by 2010.
There were about 698 million international tourist arrivals worldwide in 2000, nearly 50 million (7.3%) more arrivals than in 1999 - the highest growth rate in nearly a decade. All regions in the world grew, and the fastest developing region continued to be East Asia and the Pacific with 14.6% growth, and 16% of the total market.
Europe saw an increase of 25 million international tourists (5.9% growth rate), and had 57.7% of the market share - by far the largest among the world's regions. The Americas are the second-biggest region, with 18.5% of arrivals.(WTTC, 2002)
The WTO statistic resources (2002) refers, that international tourist receipts grew by 5%, totalling US$ 478 billion in 2000, with an additional US$ 97 billion from international transport carriers earned outside the country of origin. Receipts per arrival averaged US$ 700 in 1999. Air transport increased its share against road in international holidays; together these two account for 85% of all international trips. Rail and sea transport remain below 8% each.
There are many hidden costs to tourism, which can have unfavourable economic effects on the host community. Often rich countries are better able to profit from tourism than poor ones. Whereas the least developed countries have the most urgent need for income, employment and general rise of the standard of living by means of tourism, they are least able to realize these benefits. Among the reasons for this are large-scale transfer of tourism revenues out of the host country and exclusion of local businesses and products. (WTO, 2002)
The tourism industry generates substantial economic benefits to both host countries and tourists' home countries. Especially in developing countries, one of the primary motivations for a region to promote itself as a tourism destination is the expected economic improvement. As with other impacts, this massive economic development brings along both positive and negative consequences. Jobs generated by Travel and Tourism are spread across the economy - in retail, construction manufacturing and telecommunications, as well in travel companies. They have a high proportion of women, minorities and youth, are predominantly in small and medium sized enterprises and offer good training and transferability. This pattern applies to developed and emerging economies alike”(WTTC / Green globe reports, 2002).
10. STRATEGIES TO ACHIEVE SUSTAINABLE TOURISM DEVELOPMENT
In conclusion we summarize some of the action points, which should be practised to achieve sustainability in growing global tourism assumption. The strategies to practise sustainable development, the role of governmental legislation and local participation, are issues which need further investigation in each case. Also some key ideas provided to enhance the notion of sustainability, globalisation and its implications to a cluster of economic sufficiency, social equity and environmental conservation factors.
Common national strategies to achieve sustainability aspects provided below, by the WTO and U.N.E.P. (United Nations Environment Program) boards (ed. 2005). The assumption of sustainable tourism development, should be balanced with broader economic, social and environmental objectives at national and local level by setting out a national tourism strategy that is based on knowledge of environmental and biodiversity resources, and is integrated with national and regional sustainable development.
Action issues:
- establishment of a national tourism strategy that is updated periodically and master plan for tourism development and management
- development of coherent policy to reflect tourism’s challenges
- work with the tourism industry to learn about the realities shaping available choices, while helping create an environment in which higher standards can be delivered
- integration of conservation of environmental and biodiversity resources into all strategies and plans
- enhancement prospects of economic development and employment while maintaining protection of the environment sustainability in tourism and related activities
- strengthening of the coordination of tourism policy, planning development and management at both national and local levels
In conclusion, we summarize to some key actions should be taken by the stakeholders for the benefit of sustainable tourism development, considering its positive implications in a socio-cultural, economic, environmental, development and conservation scheme:
- The hopes for changes should be replaced from realistic agendas for action
- An assessment of tourism potential should be included in each national development perspectives and plans.
- An identification of suitable types of development should be investigated.
- Local control over the tourism industry should involve governmental intervention.
11. CONCLUSION
To conclude, it is an evident that globalization with its transcontinental flow patterns of global mass has given the tourism industry free reign to develop throughout the world undermining the environmental and socio-cultural resources of local cultures. However, for globalization to be sustainable it should not be read as a universal process of global integration in which there is a growing convergence of cultures and civilizations. For the unevenness of globalization ensures it is far from a universal process experienced uniformly across the entire planet (Mc Grew, 2002). Instead, it should be interpreted as a process by which a new sense of global belonging is created which transcends loyalties to the nation-state and by which transnational social movements with clear regional or global objectives are developed, such as the “green movement” for preserving the environment.
Sustainable tourism development thus requires the realisation and active exercise of ecological and social responsibility at the global, national, and local level. In addition, the successful implementation of sustainable tourism development principles would require integrated policy, planning, and social learning processes. Its viability would depend on the full support of the people it affects through their governments, their social institutions and their private activities.
REFERENCES
Briguglio L., (1995), “Sustainable tourism”, Paris: Cassel
Buttler R.(1995), “Tourism and the Environment: Sustainability and Economic
Restructuring”, London: Edit. Sustainable Tourism, a Geographical Perspective,pp.49.
Clayton, B.D. and Bass, S. (2002). “Sustainable Development Strategies”, London: Earthscan Publications Ltd.
Coccossis H.,(1996), “Sustainable Tourism? European Experiences”, In: Edwards J.A., Coccossis H. “Tourism and sustainability: Perspectives and implications.” Oxon U.K. : Priestley, (1)pp.10
Coccossis H. - Tsartas P.(2001), “Sustainable tourism development and the environment”, Athens : Kritiki.
Eber S.(1992), “Beyond the Green Horizon. Principles of Sustainable Tourism : A discussion paper. London: World Tourism Concern and Wide Fund for Nature.
Eckes, A. “Is Globalization Sustainable?”, http://www.cmre.org/eckes.htm
Faulkner, H.W. (1994). “Towards a Strategic Approach to Tourism Development: The Australian Experience”, in Global Tourism: The Next Decade, New York: Butterwoth.
Greg, R. and Hall, D. ed. (2000). “Tourism and Sustainable Community Development”, London: Routledge.
GATS, (2003), Colloque en Porte de France
Gonsalves, P. “Globalization and Tourism”, http://www.19.homepage.villanova.edu/karyn.hollis/prof_academic/courses/2045/travel_writing/globalization_&_tourism.htm
Held, David and Mcgrew, A. (2002). “Globalization / Anti-Globalization”, Cambridge: Blackwell Publishers Inc.
Holden A.(1996), “Alternative and Sustainable Tourism” – The Way Forward, London: UNL.
Hughes G. – “The cultural constructions of sustainable tourism“, London: HTTP.
Inskeep E.(1991), ‘‘Tourism Planning: An integrated and sustainable development
Approach”, London: Routledge.
Lea J.(1993), “Tourism and Development in the Third World”, London: HTTP, pp.120- 130.
McKercher B.(1993), “The unrecognized threat to tourism. Can tourism survive
sustainability?”. T.M, 14(2): 131-136
McCool S. and Moisey N.(2001), “Tourism, Recreation and Sustainability: Linking culture and the environment”, Oxon, U.K.: CABI Publishing
McLaren, D. and Pera, L. “Globalization, Tourism and Indigenous Peoples”,
http://www.planeta.com/ecotravel/resources/rtp/globalization.html
Mowforth M.and Munt I(1998), “Tourism and sustainability: New tourism in the third world”, London: Routledge.
Muller D.(1991), “The Thorny Path to Sustainable Tourism”, London:THHP.
Murphy, P. (1994). “Tourism and Sustainable Development”, in Global Tourism: The Next Decade, New York: Butterwoth.
McLaren, D. and Pera, L. “Globalization, Tourism and Indigenous Peoples”,
http://www.planeta.com/ecotravel/resources/rtp/globalization.html
Neto, F. (2003). “A New Approach to Sustainable Tourism Development”, Economic and Social Affairs, http://www.un.org/esa/papers.htm
Pearce D. W.(1991), “Towards the sustainable economy : environment and
economies”, Royal Bank of Scotland Review, No 172, pp. 3-14.
Theobald W.(1991), “Global Tourism in Next Decade”, London:Pitman Publishing
Varvaressos S.(1999), “Τourism development and administrative decentralization”, Αthens: Propombos.
Williams A. & Shaw G.(1996), “Tools for Sustainable Analysis in Planning and
Managing Tourism and Recreation in the Destination”. London :Wright, pp.75
WTO/ Green Globe Board,(1997) Report “Tourism towards Sustainability”.
WTO/ Green Globe Board, (2000)Report “Sustainable Tourism planning”
WTO,(2002, 2003,2005,2006) Reports “Sustainable Tourism development”.